2026年1月,中国中医科学院西苑医院斑马鱼研发平台正式启用。该平台的落成,不仅为中医药领域高通量活体模型研究注入了关键技术动能,也标志着我院科研在方法学维度上向前迈进了重要一步。
平台设于西苑医院心血管实验室,核心设施包括:独立式四层双排循环水养殖系统、全自动水质在线监测设备、强迫游泳行为分析装置、高分辨率成像平台、2D/3D行为追踪分析系统以及精密显微注射工作站,形成了从模型构建、给药干预到数据采集与解析的完整技术链条。
斑马鱼作为脊椎动物模型,与人类基因同源性达87%,兼具繁殖快、胚胎透明、遗传操作便捷、研究周期短等显著优势,在药物筛选、安全性评价及疾病机制等研究中应用广泛。平台立足斑马鱼的生物学特性,重点布局三大研究方向:其一,围绕心血管、老年病、肿瘤及神经退行性疾病等领域,深入解析病理机制;其二,根据中医药理论精髓,建立契合中医证候特点的疾病动物模型;其三,开展中药药效学系统评价,整合行为学表型、组织病理与分子标志物等多层次指标,揭示中药作用原理。
平台立足中医药科技创新全局,采取开放共享机制,联动高等院校、医疗机构及制药企业开展协同攻关,推动模式生物技术在中药创新药物研发、经典名方科学再评价、中药质量标准化等关键环节的应用转化,助力中医药科研范式变革。同时,平台着力构建复合型人才培养体系,培养既精通中医药理论又掌握现代生物技术的交叉学科人才,为中医药现代化发展提供平台支撑与人才保障。

表1. 斑马鱼相关CNS/NEJM论文例举(2025年至今)

表2. 斑马鱼常见应用模型

图1. 斑马鱼在疾病机制研究及药物研发中的应用

图2. 脑病

图3. 脾胃/肛肠/消化

图4. 内分泌

图5. 肿瘤/皮肤

图6. 麻醉

图7. 口腔

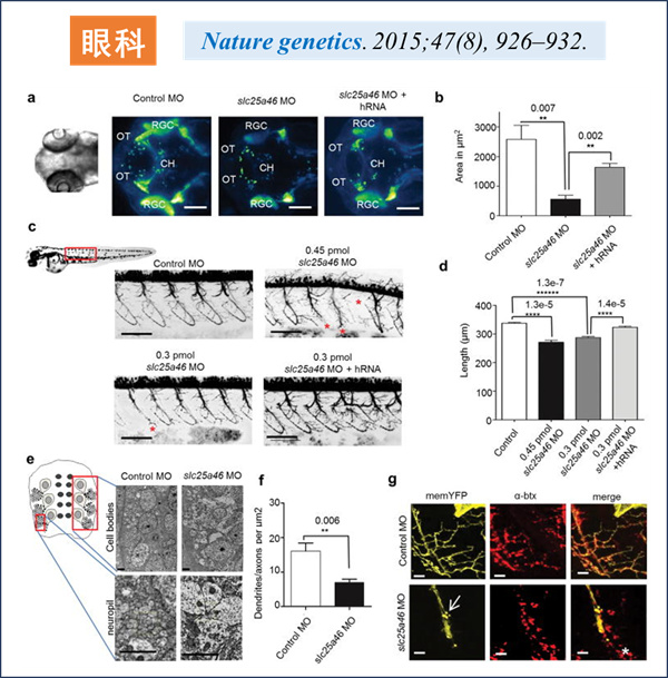
图8. 眼科

图9. 部分平台仪器
供稿:丛伟红、信琪琪
中国中医科学院西苑医院心血管实验室
国家中医心血管病临床医学研究中心实验室
西苑医院